当前位置: 首页  >  政务公开  >  办税公开  >  行政许可 > 正文

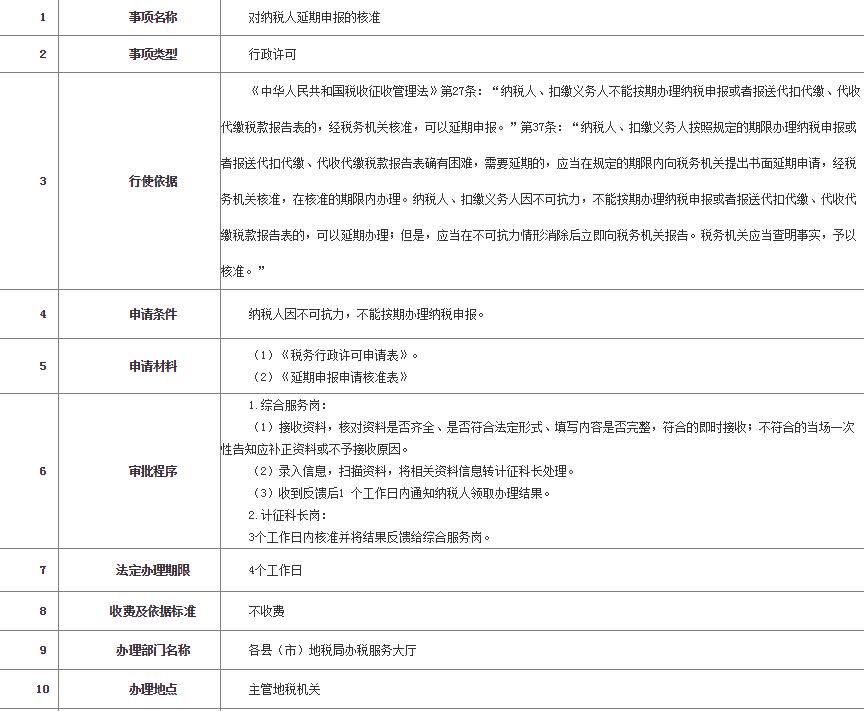
巴州地税局行政许可审批程序

发布日期:2017年10月02日 来源: 本网原创

联系方式:0996-2708405

责任编辑:王志成

主办单位:巴州地区地方税务局 地址:新疆库尔勒市人民东路29号 邮编:841000 联系电话:0996-2028438 邮箱:737819598@qq.com

许可证号:新ICP备17000671号

新公网安备 65010202000036号

关闭